为贯彻落实国家教育部《关于开展2022年高校毕业生就业创业政策宣传月活动的通知》精神,助力毕业生高质量就业,提高员工基础就业能力,4月12日晚,设计学院毕业生就业创业政策专题解读会于腾讯会议召开。2022届全体毕业生参加会议,会议由毕业班辅导员林铭浩主讲。

会议上林铭浩辅导员就毕业生就业创业政策和毕业派遣工作做了宣讲,解读《普通高校毕业生基层就业政策公告》《普通高校员工自主创业政策政策公告》《普通高校员工应征入伍政策公告》和《普通高校毕业生就业服务公告》等相关政策,帮助毕业生了解国家各项就业创业政策,解决在座同学的疑难困惑。
他鼓励尚未就业的毕业生们拓展就业思路,调整就业心态,可以根据这堂政策专题解读会进行就业的多项选择,了解基层需求,到祖国需要的地方去建功立业,在基层岗位上得到实践锻炼。

【普通高校毕业生基层就业政策】
01优惠政策
①在国家规定的地区基层就业,履行服务期限,给予学费补偿和助学贷款代偿;
②艰苦边远地区基层机关招录放宽学历专业条件;
③毕业生在基层就业可根据自愿落户口。
02项目简介
老员工志愿服务西部计划、三支一扶计划、农村义务教育阶段学校教师特设岗位计划。
03项目政策
对于服务期满且考核合格基层项目人员:
①可报考专门的公务员岗位;
②省事业单位招聘时,在同等条件下优先聘用;
③服务期满后三年内报考硕士研究生初试加10分,同等条件优先录取;
④参加基层服务项目前无工作经历的人员,2年内享受应届毕业生相关政策;
⑤就业项目服务年限计算工龄。

【普通高校员工自主创业政策】
01优惠政策
①持《就业创业证》创个体商户,在3年内依次减少各项税用,每户每年12000元为限;
②创办微小企业,享受微小企业优惠;
③创办个体商户,在现行政策上减半所得税;
④可进行创业担保贷款和贴息支持;
⑤免收有关行政事业收费;
⑥在毕业年度参加创业培训,给予培训补贴;
⑦对首次创微小企业或个体经营,在毕业2年内正常经验1年以上给予创业一次性补贴。
02登记政策
简化注册登记手续,创办企业只需填写"一张表格",向"一个窗口"提交"一套材料",登记部门直接核发统一营业执照,"多证合一"。
03其它政策
①可在创业地办理落户;
②免费获得人才服务机构提供创业指导服务;
③政府投资的孵化器对毕业生免费提供;
④折算成创新创业学分;
⑤可放宽修业年限,保留学籍。

【普通高校员工应征入伍政策】
01基础政策
①学费补偿;
②入伍老员工按规定享受优待;
③设立"退伍老员工士兵"专项硕士研究生招生计划;
④二等功及以上免硕士研究生初试;
⑤毕业后三年内参加硕士研究生考试加10分,同等情况下优先录取;
⑥在毕业学年入伍,入伍1年半以上可提干对象。
02退役政策
①服役期间保留学籍,退役后2年允许复学;
②退役复学后免修军事技能课程;
③乡镇补充干部、基层专职武装干部配备时,优先从退役老员工士兵中录取;
④"24365校园招聘服务"设退役老员工士兵岗位专区。

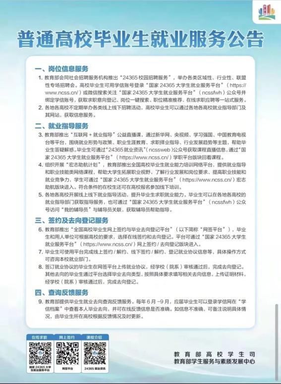
【普通高校毕业生就业服务】
01岗位信息
教育部推出"24365校园招聘服务",举办各类专场招聘会,在平台可进行岗位搜索、职位推荐、在线求职等服务。
02就业指导
①教育部推出"互联网+就业指导"公益直播课,可通过"24365就业咨询"公众号获取课程信息。
②在"24365老员工就业服务平台"宏志助航板块可参加就业能力培训,符合条件的在校生可在高校报名参加线下培训;
③在"24365老员工就业服务平台"里"我的辅导员“板块关联自己辅导员,获取辅导员指导。
03签约去向
①在"24365老员工就业服务平台"里网上签约/去向登记板块选择在线签约和去向登记;
②可使用平台完成线上或线下签约/解约、登记就业协议信息等;
③已签订就业协议的毕业生在平台上传就业协议,经学校审批后完成去向登记。
